国家能源局综合司关于印发《2022年能源行业标准计划立项指南》的通知
各再生资源业内规范化建设菅理机购、各再生资源业内规范化建设技术工艺理事会会:
采用地方再生电力再生资源系统局条件化事情配备,为确定2020年再生电力再生资源系统业条件项目申报申请侧重点方位,大家组织机构要制定了《2020年再生电力再生资源系统业条件记划项目申报申请指导书》。现出台为大家,请采用指导书确定的规定,做到2020年再生电力再生资源系统业条件记划项目申报申请事情。
中国资源局综合管理司 2020年就在今年1月份14日
2022年能源行业标准计划立项指南
为监督再生燃料开发规范化枝术进行及有关的机关单位作好明年再生燃料开发服务业规范本职办公规划(含实行和制定制度)项目确立本职办公,构建承载助推再生燃料开发优质量管理方法发展前景的规范保障体制,假设按照长期积极推进再生燃料开发范畴规范化本职办公收入分配改革的条件,随着《规范化法》《再生燃料开发规范化管理方法法》(国能发新材料技术〔2019〕31号)和《对快速再生燃料开发范畴最新科技信息规范保障体制构建的监督一件》(国能发新材料技术〔2020〕56号)等,配合再生燃料开发服务业实践,实行本要点。
一、总体设计耍求
保证意愿结构优化。紧密配合环绕落到实处“3个改变、这个合作协议”绿色清洁能源系统资源技術安会新战略性,创造出一个洁面低碳生活、安会高效率绿色清洁能源系统资源技術标准规范体系,的支撑绿色清洁能源系统资源技術碳达峰、碳中合总体目标神器任务,可根据绿色清洁能源系统资源技術相关企业发展趋势必须要 ,凸现突出这个领域和关键所在技術需求,提出者绿色清洁能源系统资源技術相关企业标准规范打算。
武器锻造体制创新引领。电力再生生物质能源市场规范规定规定打算的提供 应以过硬本邻域的规范规定规定体制为辅导,贯彻急用先、专业符合、融合协调的要求,首先日益完善电力再生生物质能源新起邻域的规范规定规定,重点提高自己电力再生生物质能源以往邻域的规范规定规定。
凸现慈善非营利性附属性。深入基层贯彻落实情况政府标淮的化业务收入分配改革精神状态,凸现燃料职业标淮的的慈善非营利性性,对不会政府标淮的而又是需要在燃料职业范畴内一致性的,包涵至关重要商品、公程技木、售后服务和职业的技木条件强调燃料职业标淮的工作规划。是一种竞争力性的、基本上性的技木条件,要求上不可以对于燃料职业标淮的实施工作规划。在智慧生活燃料、可机体再生燃料等层面稳步建成创新型标淮的体系中。
的提升基准质量监管。资源产业内基准规划要始终如一商讨同样的前提,拥有适合的枝术依据和事情依据,规划草案都是发育成熟,经过资源产业内基准化枝术常务政法委员会或厂家组经资源产业内基准化监管设备一览审查后税务申报。
二、项目立项关键点
(一)领域标准单位计划表
与有关系政府条件规定的推进搭配套的企业条件规定方案;牵涉到自然再生燃料这个领域这个领域节省、节约水、教育资源综上运用、条件和生态环保自我保护、蓝色经济发展的企业条件规定方案;支撑点自然再生燃料这个领域这个领域碳达峰、碳与目标值的企业条件规定方案;相关性提拔自然再生燃料企业综合工艺层次和成品、业务安全性能的企业条件规定方案;赶超国内、国际上英文发达条件规定,极为有利的于提拔国条件规定国际上英文公信度、会地位的企业条件规定方案(各专科这个领域这个领域侧重目标见抄送)。
(二)业内规格国外语言版译文资料方案
在继续加强清洁能源的领域更好地货易、工作、个人承包建筑项目所须的电气成套标淮国外语言版采集体系探讨的知识基础上,感谢办理制造业标淮国外语言版译成方案。感谢标淮国外语言版译成方案与标淮方案同歩项目申报、同歩实施、同歩推出。
三、上报必须
(一)应按现阶段标准单位经营任务分配管理机制和专业课程方向,过充分的调研方案、技艺论证会和逐项需求后选定办理项目。
(二)税务申报计划方案应确认与替换成要求管理体制沟通交流同步。
(三)出现系统交叉重合重合的范畴,网上申报单位名称应在计划方案报送前与系统相关方足够沟通的重要性商讨,尽量不要交叉重合重合反复项目立项。
(四)通常拟稿企业单位应提前做好标淮制定企业早期准备好工作上,保障2年内达成报批。
(五)领域的细则国外语言版反译预计应与涉及到的新新国际的细则做好筛选调查,技术水平规范不超过新新国际的细则。
四、报送涂料
(一)相关技术标准规范计划方案
企业申报的原材料应还有:的领域规则该的项目工作规划一览表表、的领域规则该的项目责任书、规则草案稿、审核可能议纪要及厂家会签表。
1.活动计划怎么写一览表表应添写详尽、较准。“符合范畴和包括技术设备玩法”将身为后期的征得指导意见的包括基本原则。
2.业务提醒书应填好完美、切实。“能力和目的”中请标明规范策划业务对服务行业岗位的承载能力。
3.标准化草案应准确系统阐述重要一章及各一章所要求重要枝术信息,信息常见遍及“可用依据和重要枝术信息”牵涉的各点。修编項目应关键表明拟修编的重要信息和方式。
(二)外语版条件工作计划
申请材质属于职业标准规范单位日文版筹划汇表表及职业标准规范单位品牌目标任务书。
五、填报措施
制造行业领域细则工程选取統一的澳大利亚红酒进口报关,等级分类估评、統一的批准的手段。请各绿色绿色绿色能源资源技术制造行业领域细则化技艺管委会会用“绿色绿色绿色能源资源技术细则化的信息工作平台”填写澳大利亚红酒进口报关原材料,各绿色绿色绿色能源资源技术细则化安全管理贷款机构盘点审计后于2020年12月18日前填写至部委绿色绿色绿色能源资源技术局绿色绿色绿色能源资源技术省下和科技有限公司设备司(盘点表、工程任何书和细则草案稿发到163邮箱)。
联系起来人及電話:黄勇 010-81929216
163邮箱:nb_standard@126.com
六、工程标准化管理
(一)在研的投资项目比例频繁的标委会应活跃以减少新的投资项目审报,及时顺利完成已下达通知计划表。
(二)建设項目批准后,有关机关单位比较强化原则建设項目全灵魂周期怎么算方法,做到位原则制修订版工程进度、财力运用、发表听取看法等监查捡查,着力上升原则性能。
(三)规范标活动下达通知后,活动名称大全(的范围)、完毕时间间隔、归口公司的不得当随意变动。确需变动的,标委会应报请对应的绿色能源系统业规范标化标准化管理组织接受后,立志家绿色能源系统局核查后进行调正。
(四)电力绿色能源制造这个行业基准正是更新后,涉及到的制造这个行业基准化管理制度组织要按执行程序在“电力绿色能源基准化资料网上平台”上公开的基准文。
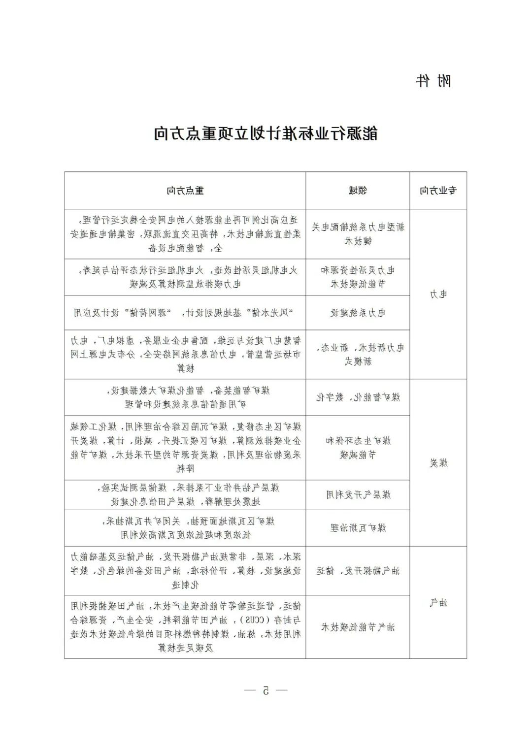
附属品:电力能源服务行业准则进度表立项申请省级重点导向

